
亲爱的师生们,新学期的序幕即将拉开,图书馆已整装待发,静候大家归来。这里始终是大家探索新知、沉淀自我、安心研学的温馨港湾。为保障每一位读者都能拥有舒适、有序、高效的阅读与学习环境,结合学校返校工作安排,现将图书馆新学期开放相关事宜通知如下:
一、开放区域
自修室、研读小间及各楼层借阅室将于2026年3月2日起正式开放。




二、开放时间

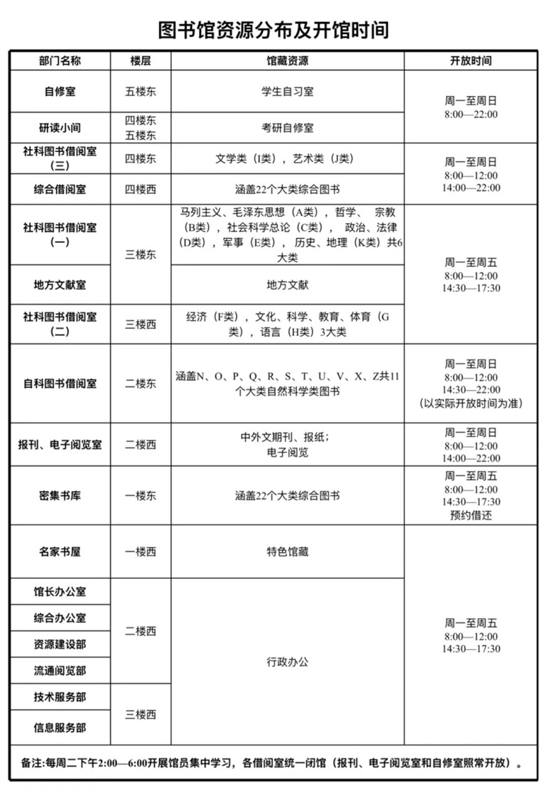
详情请参见图书馆资源分布及开馆时间表
三、归还须知
1.办理时间:2026年3月2日至2026年3月8日(开放时间见各借阅室公告栏);
2.书籍类别:图书馆各类图书资料;
3.截止时间:3月8日(星期天)晚10点之前归还;
4.归还:逾期未还,将按图书管理的相关规定办理;
5.其他疑问:请咨询图书馆二楼流通阅览部,联系人及电话:帅老师0744-8832899。
新的学期,愿我们一同徜徉知识之海,在书香中沉淀积累,收获成长与新知。图书馆将继续以优质服务与温馨环境,陪伴大家潜心向学、逐光而行。
张家界学院图书馆
2026年2月28日
一审:樊 佩 二审:崔伶竹 三审:刘 欢

